“不节食不运动,轻轻松松瘦20斤,每周仅注射一次”,这样的宣传语怎能让人不心动?
早在2021年,NEJM发布的全球性重磅临床试验显示[1]:仅需每周给药一次,经过68周的持续用药之后,司美格鲁肽使得肥胖者的体重降低了15.3kg!
于是乎,以“减肥神药”司美格鲁肽为代表的GLP-1类减肥药风靡各国,甚至多国陷入了供应短缺的状态。
但随着药物正式进入临床使用,很多人却选择放弃使用GLP-1类药物!这是为什么呢?
昂贵的费用、胃肠道疾病等不良反应都是原因,但最重要的原因是“停药之后容易出现反弹”!一项临床试验显示[2],接受司美格鲁肽治疗的参与者停药一年后,减轻的体重恢复了超过50%。
那究竟有没有什么办法能让GLP-1类“减肥神药”继续呆在“神坛”?
近日,丹麦哥本哈根大学的研究者在nature杂志发表研究成果,将小分子药物MK-801隐藏在GLP-1类减肥药中,对控制食欲的脑细胞进行“双重打击”,有效逆转了代谢疾病啮齿动物模型中的肥胖、高血糖和血脂异常。相比司美格鲁肽,有更强且更持久的减肥效果!
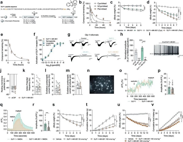
MK-801与GLP-1强强联合
以往的研究已证实,MDA受体和谷氨酸信号传导在人类基因组研究中与肥胖有关联。尽管以NMDA受体为目标来减轻体重不是一个新想法,但以往的尝试常因诸如体温升高、头晕等不良副作用而受阻。对此,本研究旨在通过将NMDA受体与GLP-1相结合,探索一条克服上述障碍的新路径。
研究团队创新性地将两种药物结合起来,发现:NMDA受体的阻断剂(MK-801)仅在其与GLP-1受体结合并被细胞吸收后开始发挥作用。这种机制确保了MK-801仅在与GLP-1受体激动剂绑定时,才能降低特定神经元的活跃度,且这一效应仅在那些表达GLP-1受体的神经细胞内发生。
这种强强联合不仅可以增强NMDA受体在富含GLP-1受体的大脑食欲调控区域的治疗效果,还同时显著减轻了由MK-801非限制性作用引起的不良反应。
图1:GLP-1-MK-801的药理特性
GLP-1-MK-801改善代谢疾病
小鼠实验中,研究者分别选择给饮食诱导肥胖的小鼠注射GLP-1受体激动剂、MK-801或者GLP-1–MK-801。
在14天的实验周期中,GLP-1–MK-801小鼠的食物摄入量显著要低于其他任何组的小鼠,同时小鼠的体重减少了23.2%,体脂减少45%、去脂体重减少8%;对比之下,单药GLP-1治疗的小鼠体脂减少22%、去脂体重减少4%。
这一差异性的研究结果表明:GLP-1-MK-801疗效优于单药GLP-1。通过检查小鼠代谢指标,研究人员发现,GLP-1-MK-801治疗的小鼠,其血浆胰岛素水平、胆固醇水平和甘油三酯水平都显著更低。
更加值得关注的是,接受GLP-1-MK-801治疗的动物比食物摄入量相同但热量受限的动物减重更多。这表明即使不刻意控制饮食摄入,GLP-1–MK-801也能带来惊人的减重效果。此外,小鼠在使用GLP-1–MK-801之后,即使体型更小、吃得也更少,它们的热量代谢仍然与肥胖小鼠一样。这也解决了减肥中的一大难题,即大脑为了应对体重减轻,会主动降低身体代谢率,这也是减肥总是减不下去的主要原因之一,看来有了GLP-1–MK-801,减肥路上的“瓶颈期”终于可以躲过了!
图2:GLP-1-MK-801在肥胖和糖尿病的临床前模型中的作用
GLP-1-MK-801与司美格鲁肽对比
接着,研究者将GLP-1-MK-801与司美格鲁肽进行了对比,发现注射司美格鲁肽的小鼠体重减轻4.5%,而注射GLP-1-MK-801的小鼠体重减轻9.5%。值得注意的是,在随后的6 天观察到输注GLP-1–MK-801后,小鼠体重出现持续下降趋势,表明GLP-1-MK-801不仅减重效果更好,作用也更持久。
此外,对小鼠大脑活动进行分析,研究人员发现:GLP-1-MK-801能够更强地影响大脑的中脑边缘奖励回路,这或许意味着GLP-1-MK-801能够减少大脑对垃圾食品的偏好。

图3:GLP-1-MK-801与司美格鲁肽对比
GLP-1-MK-801药物的不良反应评估
最后,研究者评估了GLP-1-MK-801的不良反应,发现GLP-1-MK-801对心脏代谢健康存在改善作用,且无肝脏损伤迹象。并且,接受GLP-1-MK-801治疗的动物出现与GLP-1激动剂(恶心)和NMDA受体拮抗剂(体温过高和过度活动)相关的常见副作用的可能性较低、出现的严重程度较轻。这表明了GLP-1-MK-801药物较为安全。

图4:GLP-1-MK-801药物的不良反应评估
小结
鉴于GLP-1类药物的巨大成功,全新的减肥药必须做到更便宜、更有效。到2035年,全球预计将有超过一半的成年人肥胖,减肥药治疗将为肥胖症患者带来更广泛的健康益处,比如预防心血管疾病和炎症。此外,目前GLP-1类药物还在临床试验中被用于治疗帕金森病、阿尔茨海默病,以及与成瘾行为(例如饮酒和吸烟)。
本研究展示了针对表达GLP-1受体的神经元进行定向重塑以治疗肥胖的前景,当然啦,实验室的小鼠胜利只是第一关,这些药物在临床前还必须在人类中得到试验、评估。
最后,让我们期待这个带“馅儿”的减肥药,早日从实验室走向临床。希望未来的减肥路上,咱们不仅要瘦,还要瘦得轻松,瘦得有范儿!


联系我们
返回